دانشیار مؤسسه ژئوفیزیک دانشگاه تهران، کاربرد هوش مصنوعی را ارائه راهکارهای بهروز حفاظت و صیانت از مخازن هیدروکربوری کشور و یافتن گستره صحیح سوختهای فسیلی بهخصوص با تأکید بر مخازن مشترک کشور دانست و گفت: بهعبارت دیگر هوش مصنوعی و علم داده، رهیافت علمی است که در اکتشاف مخزن نفتی کاربرد دارد.
دکتر حسین هاشمی در گفتوگو با ایسنا، با بیان اینکه اهتمام بهکارگیری آخرین روشهای علمی در افزایش بهرهوری از مخازن ابتدا با تکنیکهای هوش مصنوعی و سپس روشهای مهندسی و تجهیزات ازدیاد برداشت میسر خواهد شد، اظهار امیدواری کرد که مدیران شرکت ملی نفت ایران و شرکتهای تابعه با درک صحیح از رهیافت فعلی گسترش علوم و مهندسی مبتنی بر علم داده و لزوم ازدیاد برداشت در طرحهای مطالعاتی استفاده حداکثری از توان محققان دانشگاهی کشور در زمینه هوش مصنوعی و کاربرد آن در علوم زمین را مورد توجه ویژه قرار دهند.

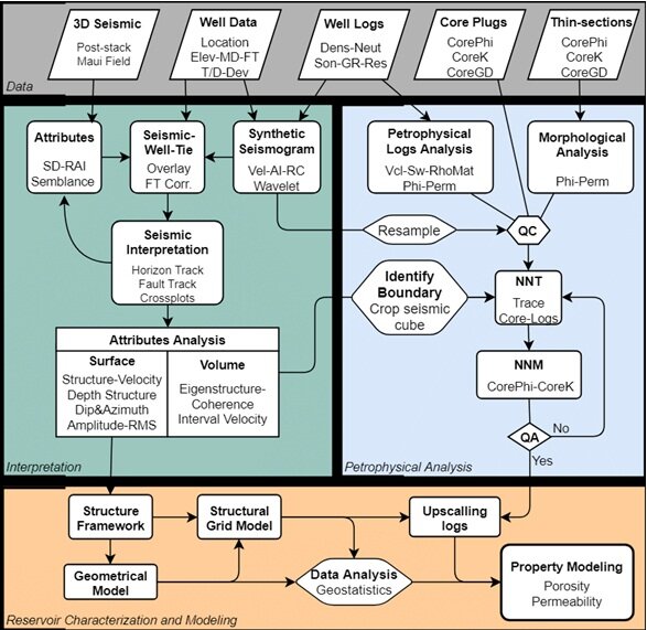
وی حجیم بودن (volume)، تنوع (Variety)، سرعت تولید (Velocity) و اولویتبندی (Veracity) را از ویژگیهای دادههای حجیم علوم زمین برشمرد و افزود: در اکتشاف نفت، داده نگارهای چاهنگاری، لرزهنگاری بازتابی، رخساره و مغزههای زمینشناسی و اطلاعات مخزن همان HPD است که باید با روشهای هوش مصنوعی پردازش و تفسیر شود و به هدف نهایی یعنی «مدل زیرسطحی مخزن هیدروکربوری» رسید.
دانشیار مؤسسه ژئوفیزیک دانشگاه تهران، خاطرنشان کرد: همین دادهها با اهداف مشابه برای یافتن «مدل زیرسطحی ذخیرهسازی گاز Co۲» و یا « مدل زیر سطحی گسلها و شکستگیها» بهکار می رود.
به گفته وی، مثالهایی از این کاربردها در شکلهای زیر آمده است.


دکتر هاشمی با بیان اینکه رهیافت اکتشاف علمی در طول تاریخ بشر همواره دستخوش تغییرات متعدد بوده است، افزود: با توجه به دانستههای دانشمندان هر چندین سال یکبار روش پیشرفت علوم و مهندسی متفاوت بوده است.
وی خاطرنشان کرد: ابتدا علوم تجربی مبتنی بر مشاهدات علم را پیش میبرد، شاید نخستین قانون ارشمیدس در ۲۵۰ سال پیش از میلاد مسیح بود. وی مشاهده کرد هر بار که برای حمام گرفتن به محفظه آب وارد میشود، مقداری آب جابجا میشود و از طرفی خود احساس سبکی میکند. وی سپس درک کرد که مقدار نیروی شناوری رو به بالا وقتی در آب غوطهور میشود، با وزن مقداری از مایع که جابجا میشود، یکسان است.
دانشیار مؤسسه ژئوفیزیک دانشگاه تهران، ادامه داد: بیش از ۱۹۰۰ سال بعد، در سال ۱۶۵۰ میلادی، آیزاک نیوتن که در زیر درخت سیب نشسته بود، با سقوط سیب به ظاهر میتوانست همان رهیافت تجربی ارشمیدس را پیش بگیرد. تلاش وی استفاده از ابزار معادلات ریاضی بود که به قانون دوم نیوتن و فرمولبندی شتاب گرانش، نیروی گرانش و جرم منجر شد.

دکتر هاشمی افزود: آلن تورینگ دانشمند رایانه و ریاضیدان پس از حدود ۲۰۰ سال در سال ۱۹۴۸ میلادی با اختراع ماشین تورینگ گام جدی در توسعه روشهای اکتشاف علمی طی کرد. وی که تنها ۴۱ سال عمر کرد، بهطرز معجزهآسایی گام سریعی در رشد علوم و مهندسی داشت.
وی با بیان اینکه پس از تورینگ رشد مهندسی و علوم، وامدار رایانههایی بود که هر روز توسعه مییافتند، تصریح کرد: در سالهای جدید رهیافت چهارم و حاضر، مبتنی بر دادههای بزرگ یا دادههایی با راندمان بالا (HPD) در کنار توسعه علم داده و اجرای روشهای هوش مصنوعی در الگوریتمهای رایانهای است. مبدع مشخصی برای این رهیافت جدید قابل معرفی نیست.

انتهای پیام
منبع: https://www.isna.ir/news/1402081712412/%D9%87%D9%88%D8%B4-%D9%85%D8%B5%D9%86%D9%88%D8%B9%DB%8C-%D9%88-%D8%B9%D9%84%D9%85-%D8%AF%D8%A7%D8%AF%D9%87-%D8%B1%D9%87%DB%8C%D8%A7%D9%81%D8%AA%DB%8C-%D8%B9%D9%84%D9%85%DB%8C-%D8%A8%D8%A7-%DA%A9%D8%A7%D8%B1%D8%A8%D8%B1%D8%AF-%D8%AF%D8%B1-%D8%A7%DA%A9%D8%AA%D8%B4%D8%A7%D9%81-%D9%85%D8%AE%D8%B2%D9%86